指揮中心呼籲停辦「逾100人室內活動」 一張表看出病毒傳染風險高低

近來不少活動因防疫考量而取消或延期,也有部分體育賽事打起「閉門戰」,中央流行疫情指揮中心宣布,即日起建議停辦「室內超過100人以上、室外超過500人以上的公眾集會活動」,以避免群聚感染。
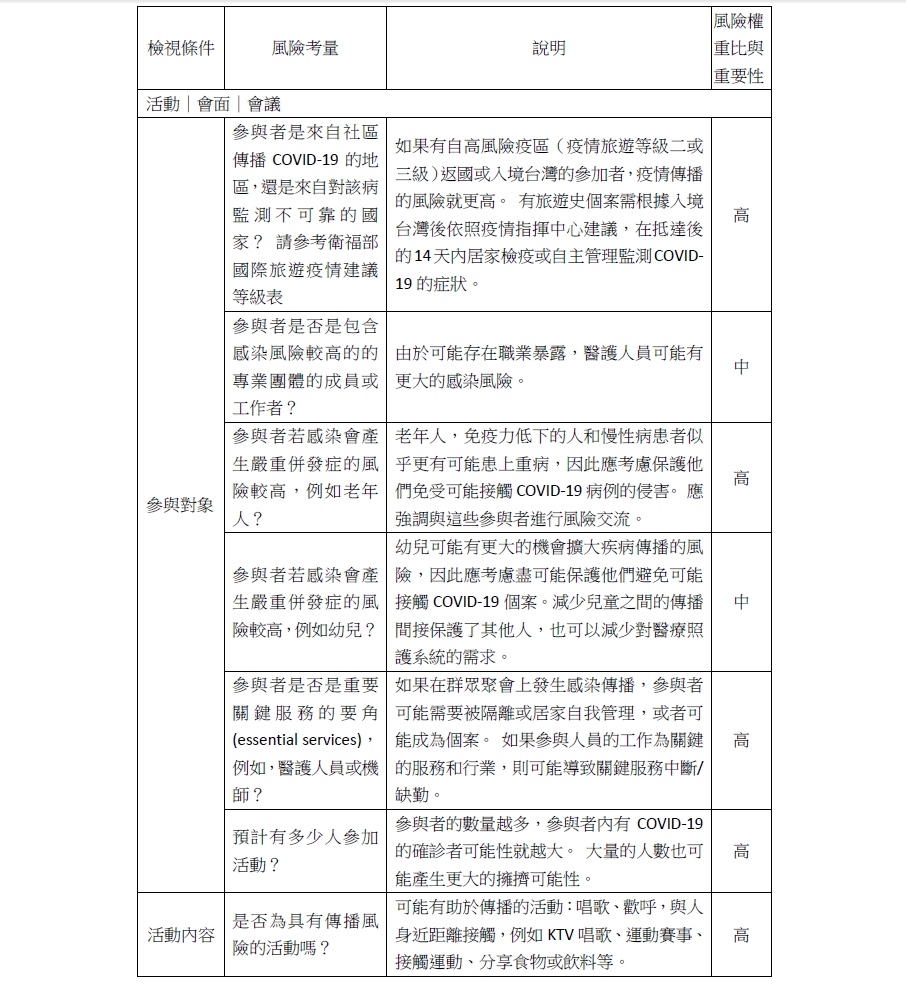
集會活動通常人潮擁擠,長時間且近距離接觸,具有高度傳播風險,一旦出現疑似個案或群聚事件,將提高防疫難度。指揮中心副指揮官陳宗彥表示,先前已有公布「COVID-19(武漢肺炎)因應指引:公眾集會」,相關業者或活動主辦單位可參考以下6項指標,來衡量活動性質風險,衡量是否取消或延期:
1.能否事先掌握參加者資訊
2.活動空間之通風換氣情況
3.活動參加者之間的距離
4.活動期間參加者為固定位置或不固定位置
5.活動持續時間
6.活動期間可否落實手部衛生及配戴口罩
延伸閱讀:未來一周全球新冠肺炎恐爆增逾50萬人!台大公衛學者憂「年輕人恐成防疫破口」
人群長時間密切接觸 傳染風險大增
指揮中心建議取消大型集會的原因為何?台安醫院環境及職業醫學科醫師謝怡君指出,群眾集會可能發生在多元場所,包括會議廳、電影院、運動場、宗教節日活動、公司內部等,並導致「大量人與人長時間的密切接觸」。

3 秒獲得專屬健康心法
挑選您關心的主題
馬上掌握精選內容
謝怡君進一步說明,群眾集會的潛在健康風險的基本考量包括:人群密度的高低、進入/出口地點的限制(門、電梯等高接觸區域);是否有充足的健康監測資源;參與者的旅遊接觸史或免疫狀態等。
延伸閱讀:冠狀病毒在不鏽鋼、塑料上可存活3天 醫師:有這些就不怕
7大集會活動原則 可降低傳染疑慮
在符合指揮中心的集會防疫指引之下,謝怡君提供幾個有助於降低集會傳染風險的策略,無論人數多寡,皆可使用以下工具進行風險評估:
※ 減少參加人數或改變會場以防止擁擠。
※ 分流安排到達和離開。
※ 提供包裝的點心,而不是自助餐。
※ 增加進入洗手設施的方便度。
※ 提倡個人防護措施,包括手部衛生、咳嗽禮節、生病時待在家等。
※ 提供虛擬或視訊會面方案。
※ 更改活動計畫以減少高風險活動,例如需要參與者之間近距離接觸的活動。
謝怡君強調,針對不同的群眾活動,集會環境和參加者屬性有所不同,應採取的措施與建議也會有所不同。活動規劃者可檢視與活動、疾病和環境等相關條件後,對風險程度作系統性的評估並為決策的依據。
延伸閱讀:新冠肺炎會透過食物傳播?台大公衛學者籲:停止提供試吃服務
一張表評估「集會活動風險有多高」
以下風險評估工具主要參考世界衛生組織(WHO)及加拿大衛生部發表的群眾聚集風險評估指南製成,供活動規畫者參考:



《健康2.0》提醒您
因應新冠肺炎疫情,疾管署持續加強疫情監測與邊境管制措施,如有疑似症狀,請撥打:1922專線,或 0800-001922,並依指示配戴口罩儘速就醫,同時主動告知醫師旅遊史及接觸史,以利及時診斷及通報。
◎ 圖片來源/中央流行疫情指揮中心‧達志影像/shutterstock提供
相關文章
遠離病毒,搭車坐哪裡最安全?牢記4口訣,還有這些細節也常被忽略
「佛系防疫」感染人數越多越好?台大公衛學者曝「群體免疫真相」







3 秒獲得專屬健康心法
挑選您關心的主題
馬上掌握精選內容



















































