疲勞、暈眩、記憶差,小心自律神經失調!醫師1招呼吸法找回平衡

生活在緊張、忙碌的快速步調下,你是否常常感到焦慮、壓力大?自律神經失調會引起許多身心方面的症狀,不可輕忽。簡單來說,自律神經系統由「交感神經」與「副交感神經」組合而成,兩者之間的作用通常是相反的。當人感到緊張時,為了讓身體能自然而然地對付外在壓力與內在需求,交感神經會讓人產生興奮、心跳變快、呼吸急促、肌肉緊繃等現象。副交感神經則完全相反,放鬆的時候副交感神經作用,能讓我們呼吸和緩、血壓平穩、肌肉放鬆。
「交感神經」與「副交感神經」就像是蹺蹺板一般,會維持身體恆定。自律神經靠著這兩個系統在平衡,當任何一方太過活躍而造成失衡,就是自律神經失調。
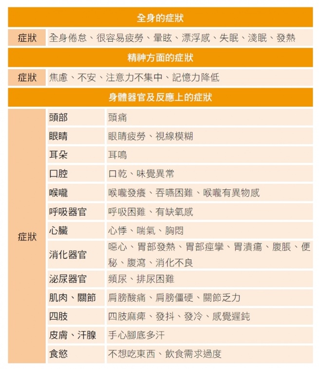
雖然無論男女老少,都有可能自律神經失調。由於自律神經遍布全身,因此當失調時,身體各處也可能出現各種症狀。

要使自律神經重回和諧很簡單,就是做到「慢活」。現代人的自律神經失調多半是交感神經過度亢奮,「慢」能提升稍顯低下的副交感神經,讓自律神經傾斜的天秤恢復平衡。日常生活中,建議可以導入一些增加副交感神經的運動,像是靜坐、冥想、腹式呼吸、瑜伽,這些活動都對平衡自律神經有幫助。
腹式呼吸運動能夠讓身體適度放鬆,達到減輕壓力的效果。在開始進行腹式呼吸前,請謹記以下幾項原則:
1.躺著、站著、坐著,無論哪一種方式,都可以先呼一口氣,然後開始。
2.練習腹式呼吸的重點,就是希望能放慢呼吸頻率,延長呼氣、吐氣時間,因此練習時記得放慢速度。
3.鼻子吸氣、嘴巴吐氣。吸氣時,將氣吸到丹田,大約是肚臍下兩指處;吐氣時,要稍微有點用力的去吐,但不要太用力。
4.剛吃飽飯後,練習腹式呼吸可能會增加腹壓,若覺得不適,則可避開這段時間練習。
【腹式呼吸教學】
腹式呼吸的步驟簡單,且不受時間、地點的限制,隨時隨地都可練習,每次練習時間約10至15分鐘即可。
★做法:可以藉由「數息」的方式,均勻地吸氣、吐氣。注意吸入的空氣應集中在「腹部」而非胸腔。



◎ 本文摘自/《血管回春:心臟權威醫師教你這樣做,血管有彈性,疾病遠離你!》黃群耀 著
◎ 編輯/朱育嫻整理 ◎ 圖片來源/資料夾文化‧達志影像/shutterstock提供






















































